About

I'm Himanshu Choudhary a Ph.D. candidate in the School of Mathematical & Statistical Sciences at the Indian Institute of Technology Mandi, India, working with Prof. Manoj Thakur.

My research interests primarily focus on developing Machine Learning and Soft Computing techniques, with a particular emphasis on their applications in Finance and Portfolio Optimization. This includes exploring advanced computational methods, reinforcement learning, and AI-driven financial models to enhance decision-making, optimize asset allocation, and improve risk management strategies in dynamic financial environments.

Education

  • PhD in Applied Mathematics & Computational Finance
    Indian Institute of Technology Mandi
    August 2021 - Present
  • M.Sc. in Applied Mathematics
    Indian Institute of Technology Mandi
    August 2018 - June 2020
    Thesis: First Order Gradient Based Optimization Algorithms
  • Bachelor of Science (B.Sc.)
    Gurukula Kangri Vishwavidyalaya, India
    July 2015 - August 2018

Research Interests

  • Machine Learning
  • Portfolio Optimization
  • Reinforcement Learning
  • Financial Engineering
  • Risk Management
  • Soft Computing
LinkedIn LinkedIn Google Scholar Google Scholar Email Email GitHub GitHub Research Gate Research Gate

Publications

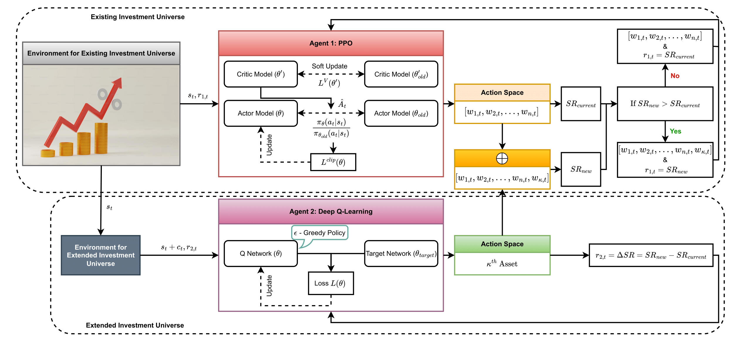
Risk-Adjusted Reinforcement Learning Framework
Risk-Adjusted Deep Reinforcement Learning for Portfolio Optimization: A Multi-reward Approach
Himanshu Choudhary, Arishi Orra, Kartik Sahoo, and Manoj Thakur
International Journal of Computational Intelligence Systems, vol. 18,no. 1, pp. 1–19, 2025.
[Paper]
Diffusion-Augmented Reinforcement Learning for Robust Portfolio Optimization under Stress Scenarios
Himanshu Choudhary, Arishi Orra, and Manoj Thakur
39th Conference on Neural Information Processing Systems (NeurIPS), 2025.
Workshop: GenAI in Finance
[Paper] [Poster]
Enhancing Deep Reinforcement Learning for Stock Trading: A Reward Shaping approach via Expert Feedback
Arishi Orra, Himanshu Choudhary, Ankit Sharma, and Manoj Thakur
Knowledge and Information Systems, vol. 67, Iss. 8, 2025.
[Paper]
FinXplore: An Adaptive Deep Reinforcement Learning Framework for Balancing and Discovering Investment Opportunities
Himanshu Choudhary, Arishi Orra, and Manoj Thakur
International Joint Conference on Neural Networks (IJCNN), Rome, Italy, June 2025.
[Paper]
Oral Presentation
Deep Reinforcement Learning for Investor-Specific Portfolio Optimization: A Volatility-Guided Asset Selection Approach
Arishi Orra, Aryan Bhambu, Himanshu Choudhary, Manoj Thakur, and Selvaraju Natarajan
International Conference on Learning Representations (ICLR), 2025
Workshop: Advances in Financial AI: Opportunities, Innovations, and Responsible AI
[Paper]
Dynamic Reinforced Ensemble using Bayesian Optimization for Stock Trading
Arishi Orra, Aryan Bhambu, Himanshu Choudhary, and Manoj Thakur
Proceedings of the 5th ACM International Conference on AI in Finance, 2024
[Paper]
Oral Presentation
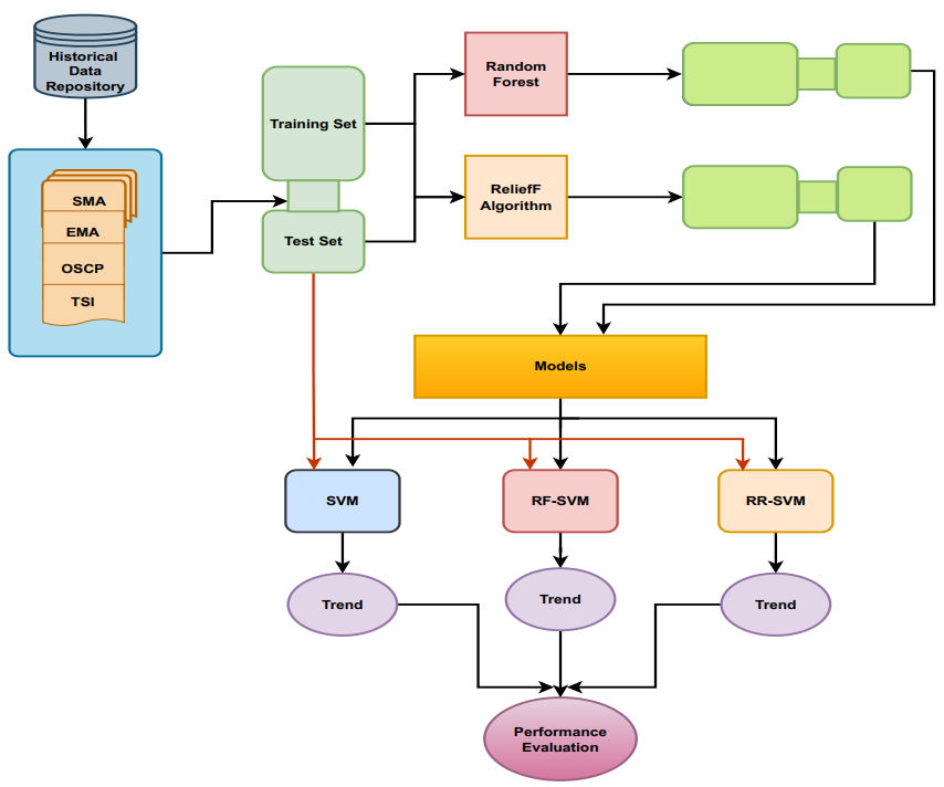
Machine Learning-Based Hybrid Models for Trend Forecasting in Financial Instruments
Arishi Orra, Kartik Sahoo, and Himanshu Choudhary
Soft Computing for Problem Solving (SocProS), 2023
[Paper]
Modified Iterative Shrinkage Thresholding Algorithm for Image De-blurring in Medical Imaging
Himanshu Choudhary, Arishi Orra, and Kartik Sahoo
Congress on Intelligent Systems (CIS), 2022
[Paper]
Spotlight Presentation (top 5%)


Conferences/Workshops

Participated/Attended

  • Online Elementary FDP on “Machine Learning and Optimization Techniques: Application to Financial Markets”, July 2021. Certificate
  • SPARC sponsored Indo-Australian lecture series in Econophysics, entitled “Introduction to Stochastic Calculus and Financial Mathematics”, organized by IIT Ropar, November 24-27, 2021. Certificate
  • “Summer School on Econometrics and Machine Learning” from June 7-11, 2022 at IGIDR, Mumbai. Certificate
  • “6th Summer School on AI” from July 18 - August 19, 2022 organised by IIIT Hyderabad. Certificate
  • “IEEE CIS Summer School on Deep Learning and Computational Intelligence: Theory and Applications” from December 12 - 16, 2022 at IIT Indore, India. Certificate
  • GIAN Course on “Risky Asset Models with Dependence” from Feb 27 – March 03, 2023 organized by IIT Ropar. Certificate
  • ACM India Summer School 2024 on “Responsible and Safe AI” hosted by Centre for Responsible AI (CeRAI), IIT Madras from June 3 - 14, 2024. Certificate
  • “Teaching Workshop on Core Topics in UG Mathematics” from June 4-6, 2025, organised by SMSS, IIT Mandi. Certificate
  • “International Joint Conference on Neural Networks (IJCNN) 2025” from June 30 - July 5, 2025, held in Rome, Italy. Certificate
  • “StatFin2025: Statistical Methods in Finance 2025 - Financial Modeling, Risk, and Resilience in a Changing World” from December 16 - 20, 2025, held in Chennai Mathematical Institute (CMI), India. Certificate

Presented

  • Presented the paper titles, "Modified Iterative Shrinkage-Thresholding Algorithm for Image De-bluring in Medical Imaging" at CIS 2022. Certificate
  • Presented the paper titled, "Machine learning based hybrid models for trend forecasting in financial instruments" at SocProS 2022. Certificate
  • Presented a poster on National Mathematics Day, IIT Mandi, Dec 22, 2022. Certificate
  • Presented a paper on “Research Scholars' Day Symposium on Mathematics and Its Applications” organised by SMSS, IIT Mandi, 15 Feb 2025. Certificate
  • Presented a poster on “Enhancing Portfolio Optimization using a Hybrid Multi-level PredictionApproach with Deep Reinforcement Learning in Multi-period Framework”, in the SocProS 2025, organised by IIT Roorkee, 24 to 26 Feb 2025. Certificate
  • Presented a paper titled, “FinXplore: An Adaptive Deep Reinforcement Learning Framework for Balancing and Discovering Investment Opportunities”, at IJCNN 2025, held in Rome, Italy. Certificate
  • Presented a poster on “Research Scholars' Day Symposium” organised by SMSS, IIT Mandi, 14-15 Feb 2026. [Best Poster] Certificate

Organized/Volunteered

  • Technical Program Committee Member and Reviewer in the “Congress on Smart Computing Technologies (CSCT 2023)” held at South Asian University, Delhi, India. Certificate
  • Program Committee Member and Reviewer in the “3rd International Conference on Intelligent Vision and Computing (ICIVC 2023)” held at NIT Agartala, India. Certificate
  • Reviewer for research paper submitted to the, “IEEE International Conference on Contemporary Computing and Communications (InC4 2023)” Organised by the Department of Computer Science and Engineering, CHRIST (Deemed to be University), Bangalore, India. Certificate
  • Program Committee Member and Reviewer in the “4th Congress on Intelligent Systems (CIS 2023)” held at CHRIST (Deemed to be University), Bangalore, India. Certificate
  • Program Committee Member and Reviewer in the “4th International Conference on Data Science and Applications (ICDSA 2023)” held at Malaviya National Institute of Technology Jaipur, India. Certificate
  • Member of Technical Program Committee in the “IEEE International Conference on Contemporary Computing and Communications (InC4 2024)” Organised by the Department of Computer Science and Engineering, CHRIST (Deemed to be University), Bangalore, India. Certificate
  • Program Committee Member and Reviewer in the “International Conference on Power Engineering and Intelligent Syatems (PEIS 2023)” held at NIT Delhi, India. Certificate
  • Technical Program Committee Member and Reviewer in the “5th World Conference on Artificial Intelligence: Advances and Applications (WCAIAA 2024)” held at Sir Padampat Singhania University, Udaipur, India. Certificate
  • Program Committee Member and Reviewer in the “International Conference on Sustainable Computing and Intelligent Systems (SCIS 2024)” organized by The University of Canberra, Australia. Certificate

Teaching

I have worked as a Teaching Assistant at IIT Mandi for the following courses:

  • February - June 2026: Introduction to Quantitative Finance [MA-546]
  • August - December 2025: Calculus [IC-112]
  • February - June 2025: Probability and Statistics (Data Science 2) [IC-252]
  • August - December 2024: Applied Mathematical Programming [MA-515]
  • February - June 2024: Probability and Statistics (Data Science 2) [IC-252]
  • August - December 2023: Applied Mathematical Programming [MA-515], Mathematical Foundations for DS and AI [MB-513]
  • February - June 2023: Probability and Statistics (Data Science 2) [IC-252] & Matrix Computations for Data Science [DS-402]
  • August - December 2022: Applied Mathematical Programming [MA-515] & Engineering Mathematics [IC-110]
  • February - June 2022: Applied Optimization [EE-530], Computational Finance Modelling [MA-653] & Computational Finance Modelling Lab [MA-653P]
  • August - December 2021: C Programming [MA-514] & C Programming Lab [MA-514P]

News

[02/2026] Awarded with Best Poster Presentation Award in Research Scholar’s Day Symposium organized by SMSS, IIT Mandi.

[09/2025] Our paper has been accepted at NeurIPS 2025 Workshop GenAI in Finance.

[05/2025] Invited to attend the Doctoral Consortium organized by the International Neural Network Society (INNS) based on research merit.

[05/2025] Received Students Travel Grant of USD 1200 from IEEE Computational Intelligence Society for IJCNN 2025 Conference.

[04/2025] My paper got accepted at IJCNN 2025.

[03/2025] Our paper got accepted at ICLR 2025.

[06/2024] Awarded Best Teaching Assistant Award - 2024 by IIT Mandi for contributing to the Data Science 2 course.

[06/2022] Received travel grant to attend the summer school at IGIDR Mumbai. The initiative is supported by a grant from the Bill and Melinda Gates Foundation.

[02/2020] Awarded MCM Scholarship by IIT Mandi for excellence academics record in M.Sc.


Contact

School of Mathematical & Statistical Sciences
Indian Institute of Technology Mandi
Kamand-175005, Himachal Pradesh, India
ch.himanshu1199@gmail.com, d21024@students.iitmandi.ac.in